首页
中心简介
最新资讯
企业简介
发展历程
合作伙伴
资质荣誉
业务板块
项目申报服务
数字化转型服务
认证服务
证书查询
证书查询
认证证书查询
内审员证书查询
证书暂停公示
证书撤销公示
服务管理师査询
专家库
走进中数联
认证知识
行业动态
行业标准
政策法规
文件下载
文件下载
申请书 认证合同
登录专区
联系我们
首页
中心简介
最新资讯
企业简介
发展历程
合作伙伴
资质荣誉
业务板块
项目申报服务
数字化转型服务
认证服务
证书查询
证书查询
认证证书查询
内审员证书查询
证书暂停公示
证书撤销公示
服务管理师査询
专家库
走进中数联
认证知识
行业动态
行业标准
政策法规
文件下载
文件下载
申请书 认证合同
登录专区
联系我们
证书查询
首页
> 走进中数联 > 认证知识
认证人员过渡期注册指南
发表时间:
2021-04-28
阅读次数: 字体:【
大
中
小
】
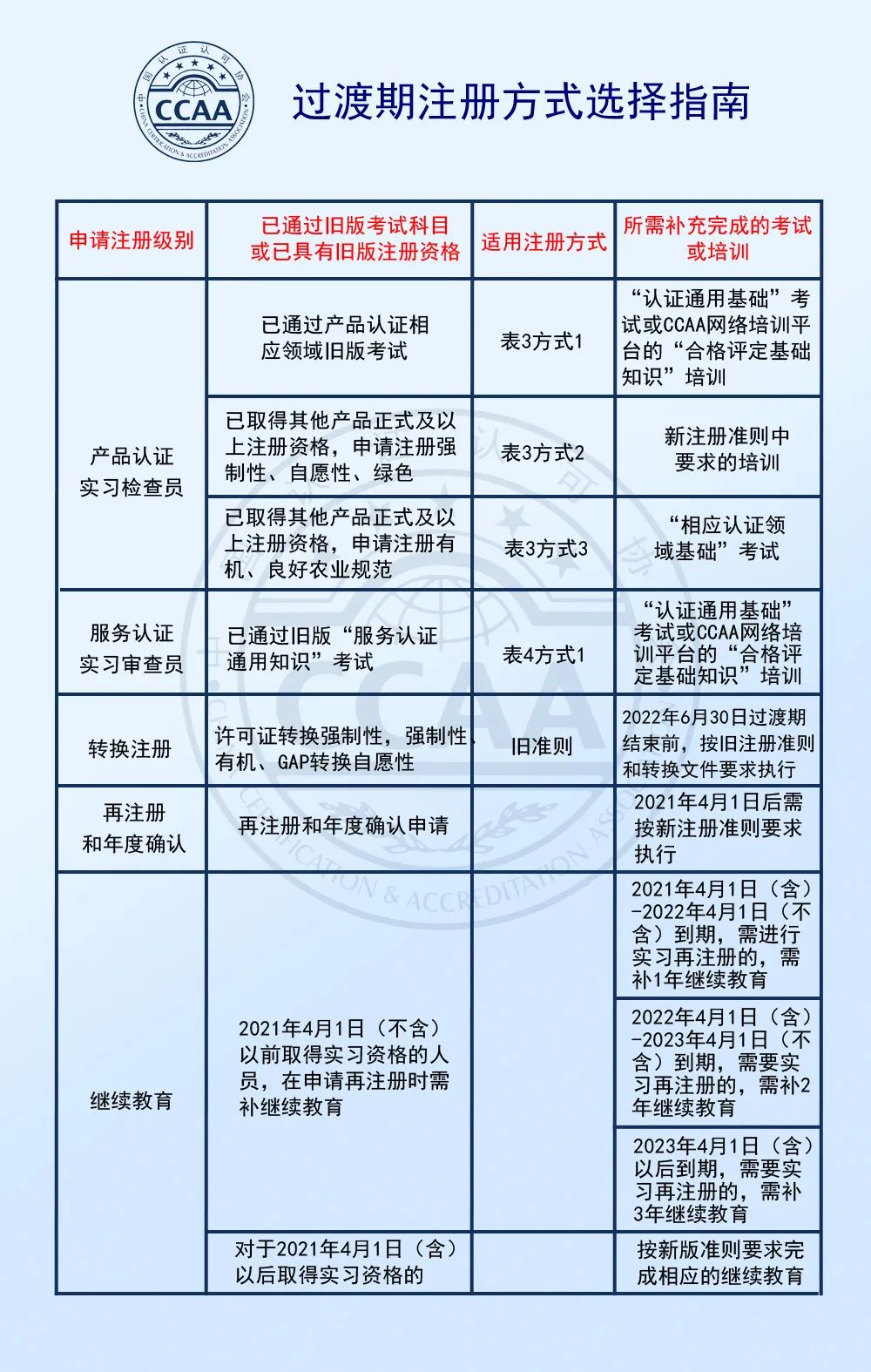
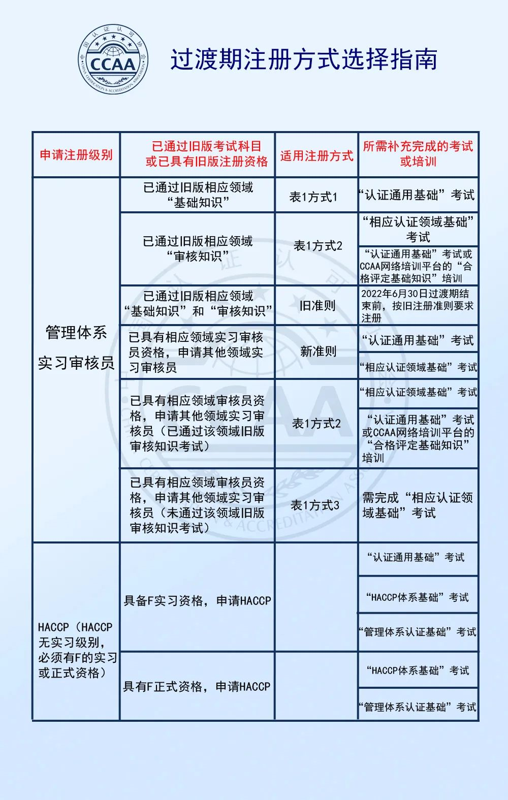
近日,中国认证认可协会发布
《关于发布<管理体系审核员注册准则(修订版)等7项注册准则的通知>》
后,最新发布了认证人员过渡期注册
指南,供广大质量同行参考。
上一篇:
市场监管总局办公厅关于在新型冠状病毒 感染肺炎疫情防控期间实施好 质量认证相关工作的通知
下一篇:
诚聘专、兼职体系审核员
Copyright © 2024- 中数联(成都)认证中心有限公司 All Rights Reserved. 备案号:
蜀ICP备2024116923号-1
首页
电话
联系